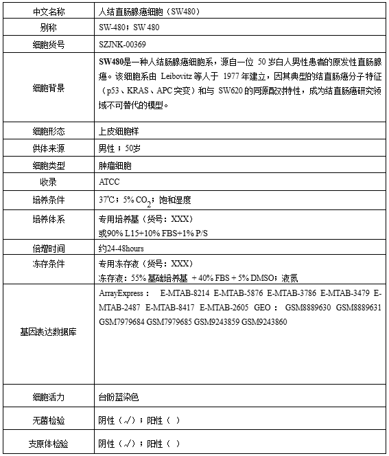
完全匹配SW480是一种人结肠腺癌细胞系,源自一位 50 岁白人男性患者的原发性直肠腺癌。该细胞系由 Leibovitz 等人于 1977 年建立,因其典型的结直肠癌分子特征(p53、KRAS、APC 突变)和与 SW620 的同源配对特性,成为结直肠癌研究领域不可替代的模型。
一、基本信息
二、STR鉴定
1. 材料处理和检验方法
取适量的SW480细胞,用Axygen的基因组抽提试剂盒提取DNA,采用VeriFilerTM Plus PCR Reagents扩增试剂盒扩增,在ABI 3500XL型遗传分析仪上对STR位点和性别基因Amelogenin进行检测。
2. 检验结果

STR位点信息:
STR分型图谱:

三、处理方式
常温细胞处理方法:
1、收到常温细胞后,及时拍照并记录有无漏液、瓶身破损现象;
2、用75%酒精擦拭细胞培养瓶表面,在显微镜下观察细胞状态。先不打开培养瓶盖,将细胞置于细胞培养箱内平衡复温2-4小时,稳定细胞状态;
3、细胞稳定后,仔细阅读本说明书,了解细胞生长特性、培养体系、冻存条件、传代步骤等相关信息;
4、吸走大部分培养基离心备用,留10-12 ml培养基,拍照并观察细胞。若细胞密度高于80%,可吸走培养基进行传代;若密度低于80%,则留10-12 ml继续培养至密度高于80%后再传代;
5、T25瓶首次传代建议按1:2比例进行,即1个T25瓶传为2瓶。
冻存细胞处理方法:
1、收到细胞后,开箱拍照,将冻存管置于冰上核对细胞信息,同时观察冻存管是否完好、有无解冻情况;
2、若收到细胞当天不复苏,需及时将细胞转移至液氮罐(过程需迅速,避免细胞离开低温区域);若无液氮罐,可短时间保存在- 80℃冰箱,长期保存仍需置于液氮罐;
3、提前准备适合该细胞生长的培养基,从冰箱取出后需恢复至室温再使用;
4、复苏1管至1个T25瓶或6 cm培养皿中。复苏后可取少量细胞计数并检测活力。
« 注意事项:
1、若培养瓶或冻存管出现破损、漏液,及时拍照联系销售反馈,按指导处理;仅外包装破损一般不影响使用;
2、细胞增殖较快,发货细胞量较多时培养基可能变黄。使用此类培养基时,需及时观察颜色变化,缩短换液周期,每瓶多加2-3 ml培养基;
3、若无法观察到细胞,建议收集培养基,1200rpm离心5分钟,观察细胞沉淀量,并用少量培养基重悬沉淀,取部分悬液至计数板或载玻片观察;
4、本公司提供细胞株技术服务及相应费用,提供完善技术支持和售后服务,收到产品后的处理方式及售后条款参见《细胞售后条例》。
四、细胞复苏
1、将水浴锅预热至37℃,在无菌离心管中提前加入4 ml培养基待用;
2、从液氮罐或-80℃冰箱中取出需复苏的细胞,将细胞冻存管迅速没入水浴锅,摇晃冻存管加速溶解,溶解时间约1-2分钟;
3、在超净台中将融化的细胞悬液加入装有4 ml培养基的离心管,1000 rpm(约300 g离心力)离心5分钟,弃上清;
4、用适量完全培养基重悬细胞,转移至T25细胞培养瓶,补充培养基至5 ml,放入培养箱培养,第二天观察细胞状态和密度。
五、细胞传代
当细胞密度大于80%时即可进行传代培养,步骤如下:
1、尽量吸净T25瓶中的原培养基;
2、加入3-4 ml常温不含钙、镁离子的PBS,轻轻润洗细胞1-2次后吸走PBS;
3、向T25瓶中加入1 ml含EDTA的胰酶,轻轻晃动培养瓶,使胰酶均匀分布于瓶底细胞层;
4、将培养瓶放入37℃培养箱消化;
5、待细胞变圆并开始脱落时,加入1 ml完全培养基终止消化;
6、轻轻吹打使细胞脱落,转移至无菌的5 ml离心管,1000rpm离心5分钟,弃上清;
7、加入新的完全培养基轻轻重悬细胞,将细胞转移到新的培养瓶中并摇匀,加入5 ml完全培养基培养;
消化时间:不同品牌胰酶消化时间不同,需注意控制
传代比例:1:2-1:4(具体根据细胞生长速度及密度调整)
换液频次:2-3天
六、细胞售后条例
1、购买的冻存细胞发2管,先复苏第一管,再视情况复苏第二管;
2、复苏第一管出现问题,联系我方分析原因并指导复苏第二管;在技术支持下仍无法存活的,可重发常温细胞;重发冻存细胞需加收干冰费用(需及时拍照反馈);
3、冻存细胞发货2支为同一批次,一管复苏成功另一管失败的,不予重发;
4、收到冻存细胞复苏后状态良好,但因用户自身操作导致细胞污染、状态不佳、冻存后复苏失败的,不予免费重发;
5、细胞运输途中出现冻存管破损、融化等问题,予以重发(需及时拍照反馈);
6、因外源试剂导致细胞培养出现问题或污染的,不予重发;
7、细胞复苏和培养过程中出现问题,反馈不及时(默认收到细胞后一周内无反馈)且无法提供复苏后状态图片的,不予免费重发;
8、非细胞出厂质量问题,因客户自身操作导致细胞死亡的,自收货日起一个月内可申请低价二次购买折扣(原代细胞除外);
9、细胞相关实验受培养基及血清品牌、操作习惯、培养瓶品牌等多种因素影响,因非细胞鉴定问题导致实验数据不理想的,不予退换细胞;
10、细胞系与对应专用培养基一起购买的,自收货日起一个月内可享受无条件售后(原代细胞不参与);
11、请保留细胞 / 培养基标签上的二维码,需售后或技术支持时可联系相关二维码。

公众号获取更多资讯
公司电话:13267055948
联系QQ:2782468779
电子邮箱:gene_carer_sales@163.com
公司官网:https://www.genecarer.com/